From 2 Hours to 15 Seconds — Redefining Message-Based Ordering

WiseMatcha is a new matcha company based in Indonesia that went viral for their handcrafted, small-batch drinks. They partnered with us to transform their chaotic, DM-based ordering process into a fast, scalable, and beautifully designed digital platform.
Previously, the WiseMatcha team spent 2-3 hours manually reviewing and recapping orders on Instagram; often dealing with double messages, delayed confirmations, and frustrated customers.
Our challenge was to turn this fragmented process into a streamlined, high-performance web platform that automates workflows, improves reliability, and enhances both customer and admin experience.
In just eight weeks, we built a custom ordering platform that automated the entire process — cutting that 2-hour workload down to just 15 seconds with a single click.
Strategy
UI/UX Design
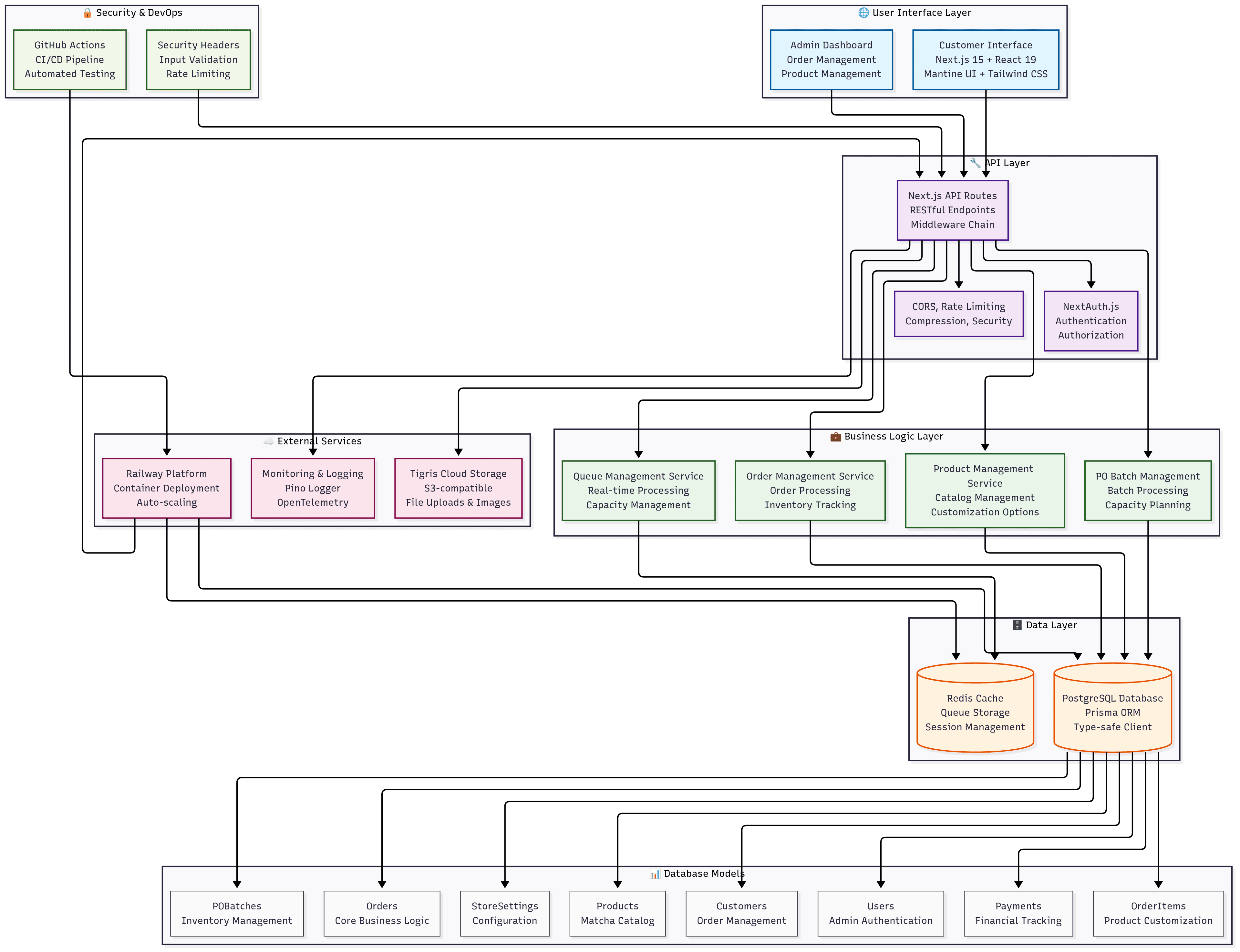
System Architecture
Frontend Development
Backend Development
Inspired by ticketing systems used in high-demand product launches, we introduced a real-time queue that ensures fairness, transparency, and zero system overload.
Our insights showed WiseMatcha's premium matcha often sold out within the first minute of launch, causing duplicate messages and errors. The queue system solved that by showing each customer their live position, estimated wait time, and real-time status. All synced to inventory.
Built with Next.js 15, Redis, and PostgreSQL, the system processes, validates, and confirms each order in seconds.

The platform automates every stage of the workflow:
Over 80% of WiseMatcha's customers order via mobile, so we designed a mobile-first system that feels instant, intuitive, and native.
Key improvements included:
This design-first approach achieved 95% customer satisfaction, eliminating confusion and wait times entirely.
Built specifically for fast-paced matcha sales, the admin dashboard provides instant visibility into demand patterns and operational metrics. Staff can monitor live queue status, track inventory levels as they change, and make quick adjustments to product availability or capacity limits. The intuitive interface allows for seamless product management, from adding new matcha varieties to updating pricing and descriptions, all without requiring technical knowledge.
The new admin dashboard gives WiseMatcha complete control over every release: